教育部官网发布
关于《中华人民共和国
民办教育促进法实施条例
(修订草案)(征求意见稿)》
面向社会公开征求意见

其中
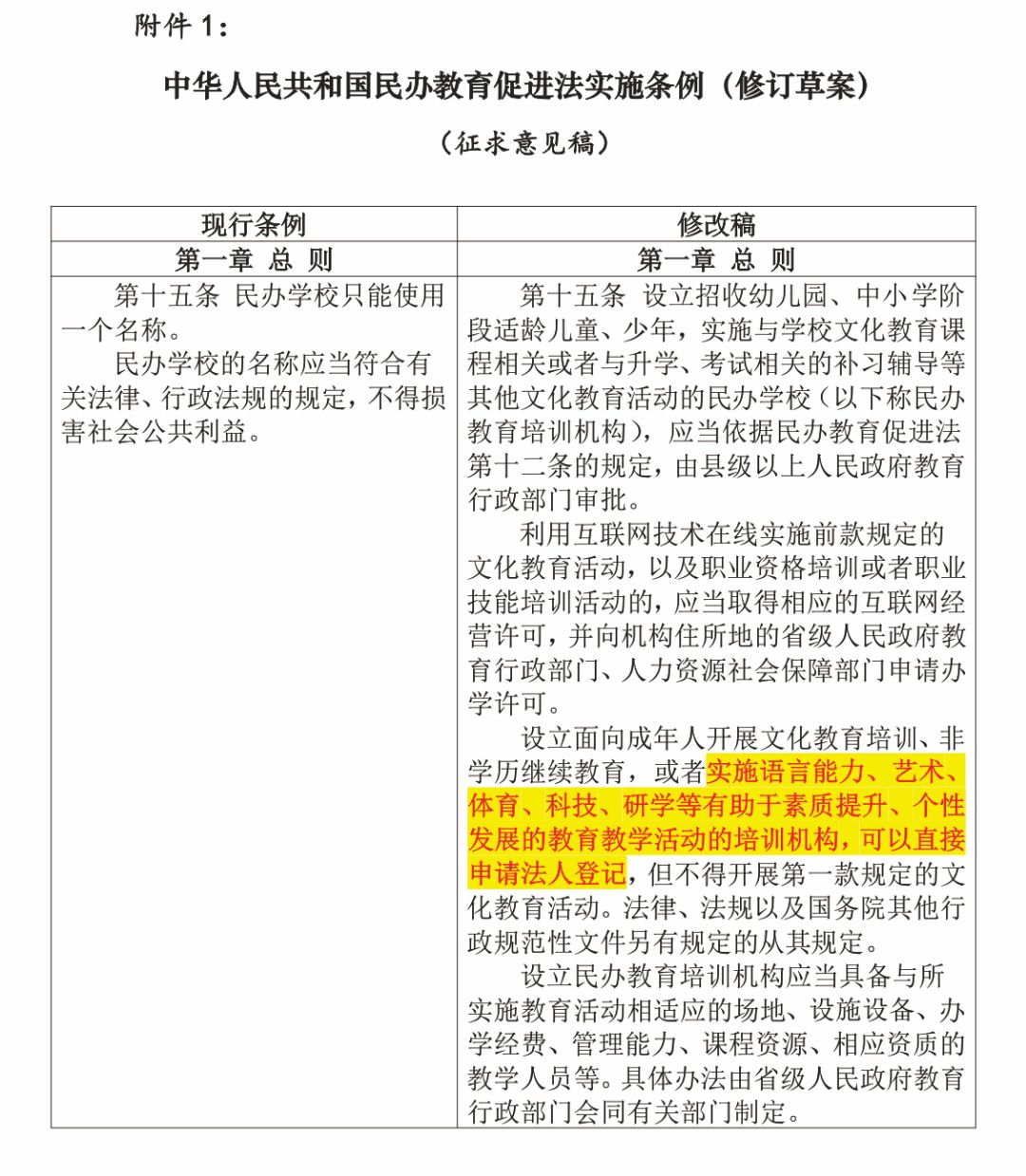
关于设立民办学校
审批权限的第十五条:
设立面向成年人开展
文化教育培训、非学历继续教育
或者实施语言能力
艺术、体育、科技、研学等
有助于素质提升
个性发展的
教育教学活动的培训机构
可以直接申请法人登记
但不得开展第一款规定的文化教育活动

全国学校美育工作会议
暨第三批学校美育改革发展备忘录
签署仪式在上海举行
教育部部长陈宝生出席会议并讲话

“将美育课程与实践
纳入高校人才培养方案
不断完善学校美育评价体系
加快美育课程改革
建设一批高质量的高校美育精品课程
......”
随着一系列文件的发布
国家对于发展民办艺术教育
的态度与决心也渐渐明朗
可以说
艺术教育培训
乃至书法教育的春天
已经来了
2020届高考生
迎来了一项新的招生改革政策
取消所有奥数培训班
取消所有文化考试冠军加分
加强全面发展
综合素质评价将纳入高考范畴
重点是在音乐、舞蹈、美术等兴趣特长
参加艺术活动的成果等
重点是艺术才艺成果等
艺术学习的春天来了!
近年来艺术素质教育已成为美育教育的重要组成部分!据了解国家相关部门曾多次出台相关文件,参考文献(教体艺〔2014〕1号)、(教体艺〔2015〕5号)、国办发〔2015〕71号,这些文件的出台,意味着以往校园教育中不被重视的艺术教育学科终于在国家政策层面得到了肯定,美育教育的重要意义再一次得到凸显和强调。


而针对《国务院关于深化考试招生制度改革的实施意见》中提出的有关体育特长生等高考加分项目,国家教育部早在2014年年底就出台了《关于进一步减少和规范高考加分项目和分值的意见》,指出要全面取消体育特长生、中学生学科奥林匹克竞赛、科技类竞赛、省级优秀学生、思想政治品德有突出事迹等全国性高考加分项目。
教育部文件对学生的综合素质评价做了以下规定:综合素质评价内容包括思想品德、学业水平、身心健康、艺术素养和社会实践5项。
一是学业水平。重点是学业水平考试成绩、选修课程内容和学习成绩、研究性学习与创新成果等,特别是具有优势的学科学习情况;
二是艺术素养。重点是在音乐、美术、舞蹈、戏剧、戏曲、影视、书法等方面表现出来的兴趣特长,参加艺术活动的成果等;
三是思想品德。重点是学生参与党团活动、有关社团活动、公益劳动、志愿服务等的次数、持续时间;
四是身心健康。重点是《国家学生体质健康标准》测试主要结果,体育运动特长项目,参加体育运动的效果,应对困难和挫折的表现等;
五是社会实践。重点是学生参加实践活动的次数、持续时间,形成的作品、调查报告等。

与此同时,教育部还同步发布了《关于推进学校艺术教育发展的若干意见》,明确指出艺术教育对于立德树人具有独特而重要的作用,学校艺术教育是实施美育的最主要的途径和内容,将学生的艺术素质教育作为促进学校美育教学的核心。

而对于如何促进学生的艺术素质教育,教育部在《关于推进学校艺术教育发展的若干意见》中制定了一系列的保障政策,其中就包括要将艺术课程纳入必修课范畴,要求艺术课程课时不低于总课时的9%。

此外,对于艺术师资力量,教育部指出要求各学校充分整合各类资源,鼓励各区域民族特色艺术大师、非遗传承人、工艺美术大师等走进校园,为广大学子开授艺术类、美术类、传统技艺类、手工类课程。
高考政策变化已成定局:
取消所有奥数培训班
取消所有文化考试冠军加分
加强全面发展
综合素质评价将纳入高考范畴
重点是艺术才艺成果等
依据新的政策
部分省市或地区开展测评工作


